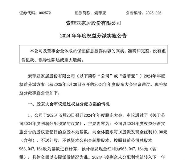
索菲亞家居股份有限公司董事會于 5 月 22 日發布公告,宣布將于 5 月 29 日(下周四)向全體股東派發現金紅利約 10 億元。這一分配方案源于公司 5 月 20 日召開的 2024 年年度股東大會,會上審議通過了《關于公司 2024 年度利潤分配預案的議案》。

根據方案,公司將以 2024 年度權益分派實施公告的股權登記日的總股本為基數,向全體股東每 10 股派發現金紅利 10.00 元(含稅)。若以目前 963,047,164 股的總股本計算,預計派發現金紅利達 963,047,164 元(含稅),該金額占 2024 年凈利潤的 70.2%,展現出公司對股東的豐厚回饋。
2024 年,索菲亞實現營業收入 104.94 億元,凈利潤 13.71 億元,盈利能力在中國家具業位居第四,僅次于歐派家居(25.99 億元)、敏華控股(19.03 億元)、顧家家居(14.17 億元)。此次大手筆分紅,不僅彰顯了公司穩健的經營實力,也為行業樹立了積極的分紅典范。
從股東收益來看,依據索菲亞 2025 年第一季度報告,前兩大股東江淦鈞、柯建生各持股 207,422,363 股,每人將獲得 207,422,363 元的豐厚紅利;第三大股東香港中央結算有限公司將獲 58,130,447 元;第四大股東全國社保基金四一三組合獲 20,682,968 元;第五大股東索菲亞家居股份有限公司-2024 年度員工持股計劃則獲 11,344,458 元。這一分配格局,既體現了對主要股東的回報,也惠及了員工持股計劃,增強了公司的凝聚力。在當前家居行業競爭激烈、市場環境復雜的背景下,索菲亞憑借出色的業績與慷慨的分紅,進一步鞏固了自身在行業中的領先地位。
本次大會以“遠見馭新機,AI贏未來”為核心主... 【詳細】
近日,云峰莫干山生態家居有限公司(以下簡稱... 【詳細】
采用自主研發的納米無醛淀粉膠黏劑制備膠合板... 【詳細】
云峰莫干山亮相大會并分享企業ESG實踐成果,憑... 【詳細】
作為莫干山板材傾力打造的高端飾面板系列,「... 【詳細】