因運營成本原因,海爾有屋智能宣布終止新三板掛牌
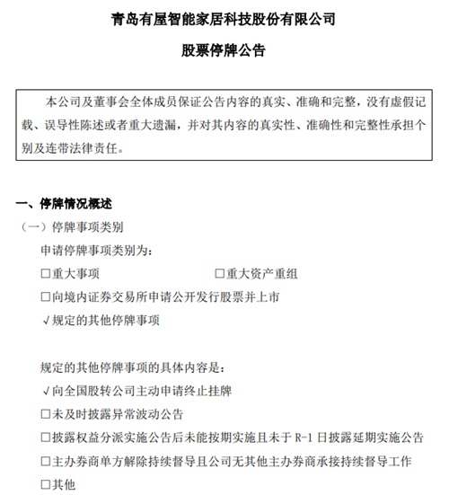
2月24日消息,青島有屋智能家居科技股份有限公司(以下簡稱“有屋智能”)發布擬申請公司股票在全國中小企業股份轉讓系統終止掛牌的提示性公告稱,公司擬向全國中小企業股份轉讓系統申請公司股票終止掛牌。

據了解,有屋智能為海爾旗下公司,2024年9月在創業板上市未果后正式登陸新三板。旗下擁有博洛尼、海爾家居等品牌。有屋智能表示,終止掛牌是基于對公司目前經營情況的考慮,結合當前市場及經濟環境和公司長期發展戰略,為了降低公司運營成本,提高公司經營決策及融資效率,更好地實現公司及全體股東利益的最大化。終止掛牌后,公司將持續聚焦主營業務,持續加強自身經營管理能力,提高公司市場競爭力和持續經營能力。
亞振家居發布或將被終止上市公告
2月2日,*ST亞振(603389.SH)家居披露《關于公司股票可能被終止上市的風險提示公告》。公告顯示,亞振家居股份有限公司因2024年度經審計的扣除非經常性損益前后的凈利潤為負值,且扣除與主營業務無關的業務收入和不具備商業實質的收入后的營業收入低于3億元,公司股票自2025年5月6日起被實施退市風險警示。若2025年年度報告經審計后仍不符合撤銷退市風險警示條件,或未在規定期限內申請撤銷,公司股票可能被終止上市。
公司已于2026年1月31日披露2025年年度業績預告,最終財務數據以經審計的年度報告為準。
1月30日,*ST亞振(603389.SH)公布,經財務部門初步測算,公司預計2025年年度實現利潤總額為-2,250.00萬元到-1,500.00萬元;預計2025年年度歸屬于母公司所有者的凈利潤區間為-4,500.00萬元到-3,000.00萬元。預計2025年年度實現營業收入為55,000.00萬元到64,000.00萬元,扣除與主營業務無關的業務收入和不具備商業實質的收入后的營業收入為48,000.00萬元到53,000.00萬元。
根據規定,如2025年扣除與主營業務無關的業務收入后營收仍低于3億元,公司股票經審計后仍不符合撤銷退市風險警示條件,或未在規定期限內申請撤銷,公司股票可能被終止上市。
帥豐電器發布可能被實施退市風險警示公告
在集成灶行業需求放緩、競爭加劇的背景下,帥豐電器(605336.SH)已連續四年下滑。2025年,公司預計收入規模低于3億元,且凈利潤同比由盈轉虧,觸及退市風險警示條件。
作為A股主板首家上市的集成灶企業,帥豐電器近年來面臨行業需求放緩與競爭加劇的雙重壓力,業績自2022年起持續下滑。公司營業收入從當年的9.5億元降至2025年的不足3億元,并出現上市以來的首次年度虧損。
2025年業績預告顯示,帥豐電器預計實現營業收入2.1億元-2.5億元,同比下滑幅度為32.6%至43.4%,扣除與主營業務無關的業務收入和不具備商業實質的收入后的營業收入為2億元到2.4億元;預計歸母凈利潤虧損4300萬元至6200萬元,同比由盈轉虧。
值得注意的是,若公司2025年經審計的利潤總額、凈利潤或者扣除非經常性損益后的凈利潤孰低者為負值且營業收入低于3億元,公司股票在2025年年度報告披露后可能被實施退市風險警示,股票簡稱前將冠以“*ST”字樣。
為何家居企業驚現“退市潮”?
這一輪退市潮并非偶然,而是行業深度調整的必然結果:
地產紅利消失:家居行業與房地產交付量深度綁定,隨著新房市場萎縮,依賴傳統渠道的企業訂單銳減,營收和利潤雙雙下滑。
財務指標踩線:根據新規,若企業“凈利潤為負且營收低于3億元”或“凈資產為負”,將直接觸發退市紅線。上述企業均因業績虧損或營收不達標而面臨風險。
跨界資本“借殼”:部分家居企業(如亞振家居)被礦業、半導體等跨界資本收購,這雖然帶來了短期資金,但也可能意味著主業被邊緣化,增加了經營的不確定性。
本次大會以“遠見馭新機,AI贏未來”為核心主... 【詳細】
近日,云峰莫干山生態家居有限公司(以下簡稱... 【詳細】
采用自主研發的納米無醛淀粉膠黏劑制備膠合板... 【詳細】
云峰莫干山亮相大會并分享企業ESG實踐成果,憑... 【詳細】
作為莫干山板材傾力打造的高端飾面板系列,「... 【詳細】